【要点】高年齢労働者の労働災害防止対策に関する検討会報告書

労災防止・安全衛生

1.趣旨とスケジュール

2025年5月に改正労働安全衛生法が公布(高齢者の労働災害防止の推進は2026年4月施行)。
高年齢労働者の特性に配慮するなど必要な措置を講ずることが、事業者の努力義務となる。
事業者が講ずべき措置に関して、厚生労働大臣が指針を公表する。
厚生労働大臣が公表する指針に関する検討会報告書が2025年12月に公表された。

2.高年齢者をめぐる現状

日本の高齢化率(総人口に占める65歳以上の割合)は2023年時点では29.1%。
65歳以上人口は2040年代前半でピークを迎える見込み。
65歳以上の就業者数は20年連続で増加し、雇用者全体に占める60歳以上の割合は19.1%に到達。
労働災害(休業4日以上)の死傷者数に占める60歳以上の割合は約30%にのぼる。
死傷災害発生率は加齢に伴い上昇傾向、休業見込期間も年齢が上がるほど長期化する傾向。
「エイジフレンドリーガイドライン」に基づく取り組みが進んでいない。

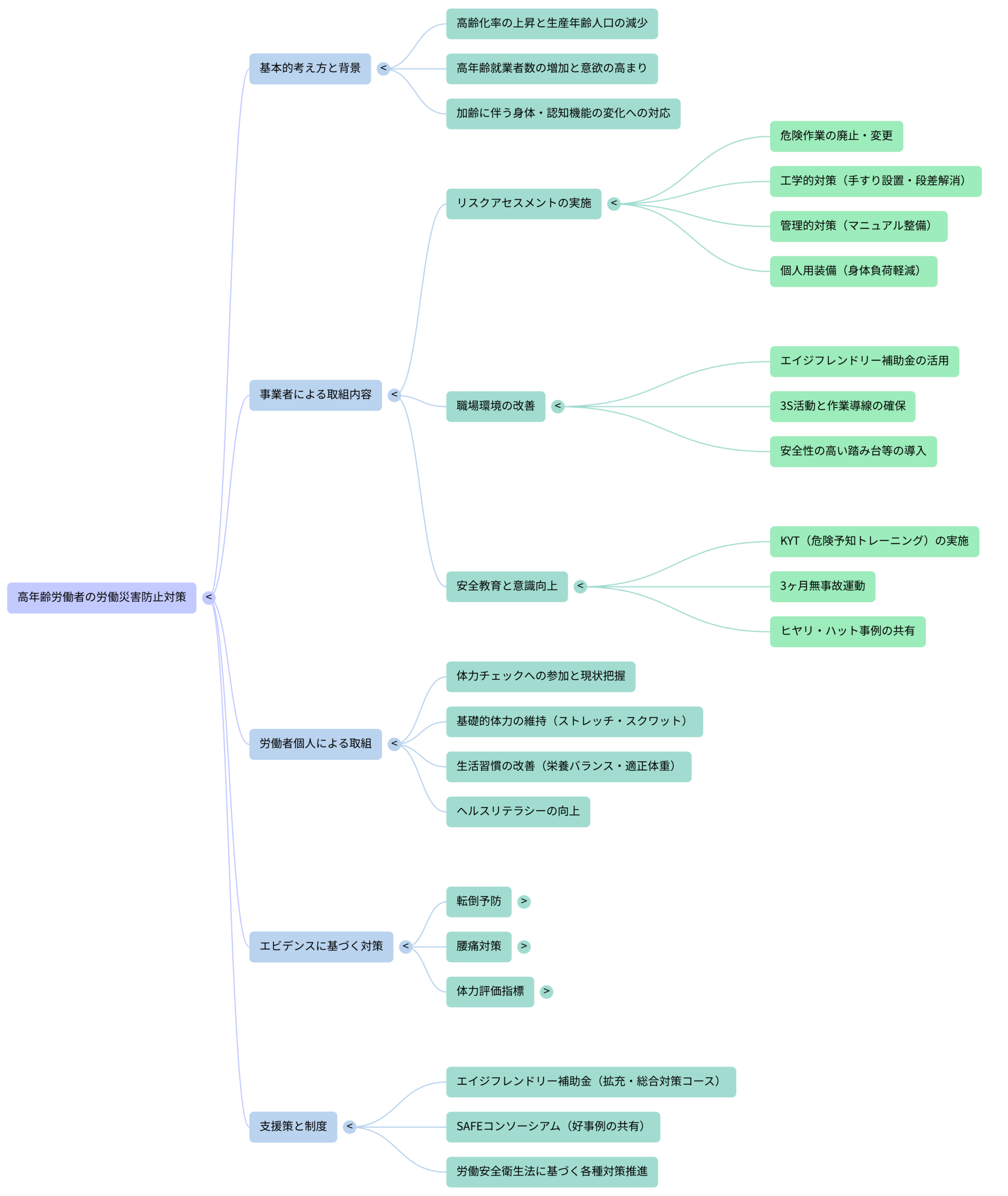
3.事業者が講ずべき措置

経営トップによる方針表明及び体制整備と、高年齢者の労働災害防止のためのリスクアセスメントの実施(以下を参考に優先順位の高いものから取組事項を決める)。
・職場環境の改善(ハード・ソフト両面からの対策)
・高年齢者の健康や体力の状況の把握
・高年齢者の健康や体力の状況に応じた対応
・安全衛生教育

4.国、関係団体等による支援の活用

厚生労働省、労働災害防止団体、独立行政法人高齢・障害・求職者雇用支援機構(JEED)のホームページ等では、中小企業や第三次産業の事業場を含む多くの事業場における高年齢者労働災害防止対策の積極的な取組事例が提供される。
中央労働災害防止協会や業種別労働災害防止団体等の関係団体では、JEED等の関係機関と協力して、安全管理士や労働安全コンサルタント、労働衛生コンサルタント等の専門家による個別事業場の現場の診断と助言を実施。

出展:「高年齢労働者の労働災害防止対策に関する検討会」の報告書を公表します(厚生労働省)

タイトルとURLをコピーしました